Presentamos información relevante Modelo Entidad Relacion En Base De Datos Ejemplos.
Pero ahora vamos a dar un pequeño repaso a lo más esencial del modelo entidad relación que es y ha sido durante años la mejor forma de representar la estructura de estas bases de datos. El modelo relacional de bases de datos es un método para estructurar datos utilizando relaciones mediante estructuras en forma de cuadrícula que consisten de columnas y filas.
Los diagramas er se usan para modelar y diseñar bases de datos relacionales en términos de reglas de negocio y lógicas en un modelo de datos lógicos y en términos de la tecnología específica que se implementará en un modelo de datos físicos.

Modelo entidad relacion en base de datos ejemplos.
Diseño conceptual de bases de datos.
Base de datos definicion cardinalidad y tipos de cardinalidad.
Como crear una casa en sketchup parte 1.
Es el principio conceptual de las bases de datos relacionales.
El modelo de datos físicos representa cómo se construirá el modelo en la base de datos.
Ejemplos de acceso a la base de datos.
Ejercicios modelo entidad relacion.
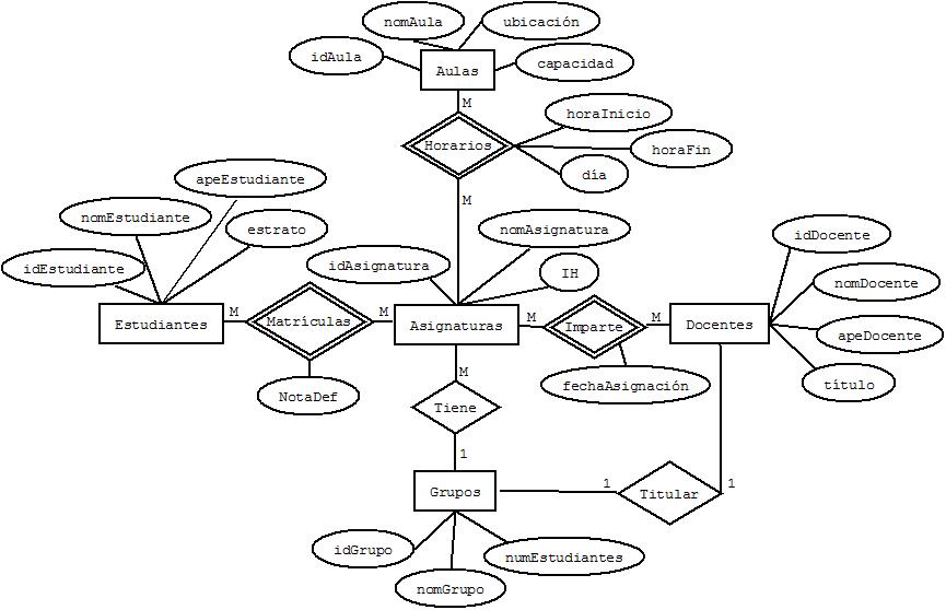
Siguiendo con esa línea en este artículo voy a describir cómo hacemos el modelo de datos en bravo uno de nuestros sistemas en este caso uno especializado en centros de enseñanzas de idiomas.
En mi último artículo hacía una introducción al proceso de modelado de una base de datos relacional utilizando como ejemplo el proceso de matriculación de un centro de enseñanza.
Un modelo de entidad relación modelo e r es el diseño de la estructura lógica de una base de datos que luego se podrá implementar como una base de datos real.
Diseño de bases de datos.
Connors gano gerulaitis en roland garros en 1979 en cuartos de final en individuales masculinos por 6 3 4 67 5 6 0.
Lista de entrenadores que han entrenado a un jugador a lo largo del torneo y fechas en las que lo hizo.
Guardar guardar 10 ejemplos de modelos entidad relacion para más tarde.
Modelo entidad relacion de base de datos 2wmv duration.
Ejemplos de clases en java.
Fue propuesto por edgar f.
Un modelo de base de datos física muestra todas las estructuras de tabla incluidos el nombre de columna el tipo de datos de columna las restricciones de columna la clave principal la clave externa y las relaciones entre las tablas.
13 13 voto positivo.
En ingeniería de software un diagrama er a menudo es un primer paso para determinar los requisitos de un.
El señor wilkinson arbitro ese partido.
Fue introducido por peter chan en 1976.
Originalmente el modelo entidad relación sólo incluía los conceptos de.
El modelo entidad relación está formado por un conjunto de conceptos que permiten describir la realidad mediante un conjunto de representaciones gráficas y lingüísticas.
Modelos de datos físicos.
Ejemplo modelo entidad relación.
Los componentes principales del modelo e r son un conjunto de entidades y de relaciones.
Bases de datos desde cero.
Esta es la discusión completa sobre modelo entidad relacion en base de datos ejemplos. El administrador del blog Nuevo Ejemplo 01 January 2019 también recopila otras imágenes relacionadas con los modelo entidad relacion en base de datos ejemplos a continuación.
Formacion Informatica Ejercicio Modelo Entidad Relacion De Una
Esa es la información que podemos describir acerca de modelo entidad relacion en base de datos ejemplos. Gracias por visitar el sitio Nuevo Ejemplo 01 January 2019.













