Presentamos información relevante Venta Diagrama De Flujo De Una Empresa Ejemplos.
El concepto de diagrama de flujo también se toca desde el ámbito informático más específicamente desde la programación. En este articulo trata de explicarse la técnica de los diagramas de flujo utilizados como herramienta altamente eficaz para representar y visualizar cualquier procedimiento.
Es uno de los conceptos básicos de bpm y es fundamental controlar adecuadamente este proceso.

Venta diagrama de flujo de una empresa ejemplos.
Diagrama de flujo se define como la representación gráfica de un proceso.
En este caso hablaremos de diagrama de flujo desde el ámbito de las operaciones de la empresa.
Incluso si todos los otros aspectos de la gestión planificación fabricación o entrega de servicios comunicación y marketing recursos humanos finanzas etc son perfectos y el proceso de venta no funciona la compañía no obtendrá los resultados que necesita.
Los recortes son una forma práctica de recopilar diapositivas importantes para volver a ellas más tarde.
Un diagrama de flujo es una representación gráfica de pasos que explican o grafican un proceso dado sobre cualquier tipo de actividad de la vida cotidiana de empresas industriales estructuras organizativas etc.
Un diagrama de flujo debera tener un punto único de inicio y un punto único de termino.
Empieza con esta plantilla de diagrama de flujo en blanco y modifícala según tus necesidades.
1 ejemplo de diagrama de flujo de proceso de mejora continua.
En este proceso cualquier persona de la empresa puede hacer una sugerencia de mejora que el analista de.
Estos diagramas utilizan simbolos bien definidos que representan los pasos y el flujo entre los mismos se representan con flechas.
Diagrama de flujo de ventas archive.
28 jul 2011.
Se realizan diagramas de flujo para analizar las instrucciones que se le dan a la maquina.
Diagrama de flujos de datos.
Se trata específicamente de un flujo de secuencias sobre rutinas realmente simples pero explicada paso a paso.
El horizontal el vertical y el panorámico siendo el más usado el diagrama vertical pues con este se llega a demostrar perfectamente algunos grados de jerarquía.
Uno de los procesos más importantes de una empresa es la mejora continua.
Administrador compartir ejemplos blog 2019 también recopila imágenes relacionadas con ejemplo de diagrama de flujo de una empresa de ropa se detalla a continuación.
Ejemplos de diagrama de flujo profeguillermov.
Una discusión de ejemplo de diagrama de flujo de una empresa de ropa podemos compartir.
Su definición objetivo ventajas elaboración fases reglas y ejemplos de aplicaciones.
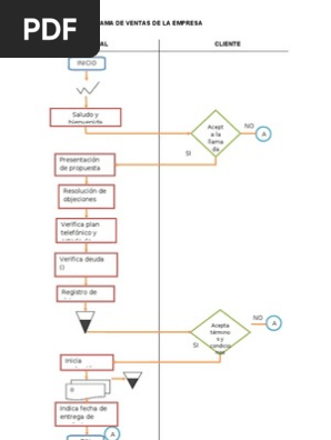
Flujograma de proceso de ventas 1.
Flujo de creditos ericyujo.
El proceso de ventas está estrechamente relacionado con el éxito de una empresa.
Ahora puedes personalizar el nombre de un tablero de recortes para guardar tus recortes.
Clasificación de los diagramas de flujo de una empresa las empresas suelen utilizar tres clases de diagramas de flujo.
Los diagramas de flujo permiten que cualquier persona desde representantes de ventas hasta desarrolladores y creativos visualice mejor cualesquier procesos proyectos e ideas y los presente de una manera significativa.
Esta es la discusión relacionada venta diagrama de flujo de una empresa ejemplos. El administrador del blog Nuevo Ejemplo 03 January 2019 también recopila otras imágenes relacionadas con los venta diagrama de flujo de una empresa ejemplos a continuación.
Eso es lo que el administrador puede dar acerca de venta diagrama de flujo de una empresa ejemplos. Gracias por visitar el sitio Nuevo Ejemplo 03 January 2019.

















