Completo con datos Dominio Y Rango De Una Funcion Radical Ejemplos.
Rango y dominio de una funcion funciones. Determinar dominio y rango de cuando queremos hallar el dominio de este tipo de funciones lo primero que debemos hacer es tomar lo que hay dentro de la raíz y hacer que sea mayor o igual que cero.
Matematicas Para El Bachillerato Funciones Dominio Rango Y Grafica
Dominio rango y gráfica de una función radical.

Dominio y rango de una funcion radical ejemplos.
Sea la función fxdfracx2 3x2x 1 calculamos su dominio.
Dominio y recorrido de funciones racionales dominio.
Dominio y rango de una funcion radical rigoshq.
Dominio y rango de una función ing.
Explicación con ejemplo de como calcular el dominio de una función racional.
Como veremos en el video que hemos preparado puedes determinar el dominio y rango de manera analítica y también con ayuda de la gráfica.
Determinar dominio y rango de f x x 3 como es una función lineal el dominio será todo el conjunto de los números reales.
Dominio y rango de una función radical.
X 3.
Filiberto cortés leal mayo 6 2018.
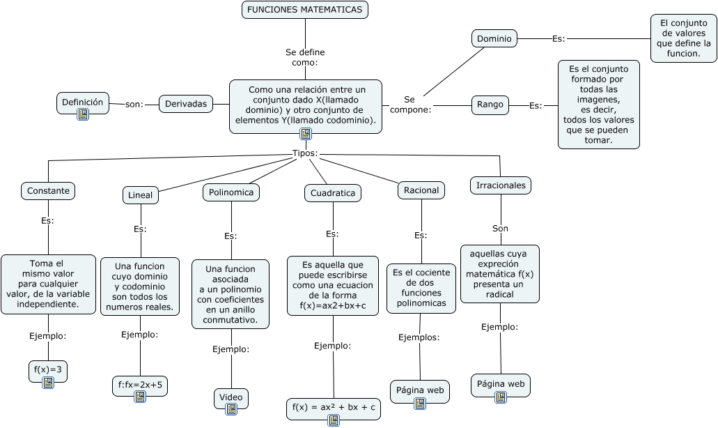
Son funciones polinómicas las rectas las funciones cuadráticas parábolas y las funciones polinómicas de grado superior.
José luis albornoz salazar 2 ejercicio 1.
B si el índice del radical es impar el dominio es lr.
Si el índice del radical es par el dominio son los valores para los que el radicando es mayor o igual que cero.
Dom f x r.
Dom fx ℜ valores.
X 3 0.
El dominio de una función racional son todos los valores de x excepto aquellos que me anulan el denominador.
Igualamos a cero su denominador.
Rango y grafica de una funcion radical ejemplo 1 millermatematicas duration.
Cuál sería la regla que relaciona los números de la.
El valor obtenido sera excluido de su dominio.
Lo ideal es usar la combinación de ambos métodos para no tener dudas en la respuesta.
A continuación se resuelve esa inecuación y la solución de dicha inecuación conforma el dominio de la función.
Artículo anterior descomposición de fracciones parciales con factor lineal no repetido.
Por lo tanto el dominio de esta funcion racional son todos los valores reales menos el 1.
Dominio y rango función radical.
Veamos ahora un ejemplo en el que tenemos que definir el dominio y rango a partir de un gráfico.
Esta es la discusión relacionada dominio y rango de una funcion radical ejemplos. El administrador del blog Nuevo Ejemplo 10 January 2019 también recopila otras imágenes relacionadas con los dominio y rango de una funcion radical ejemplos a continuación.
Dominio Y El Rango De Una Funcion Para Quinto Grado De Secundaria
Esa es la discusión que podemos transmitir acerca de dominio y rango de una funcion radical ejemplos. Gracias por visitar el sitio Nuevo Ejemplo 10 January 2019.



















